四川传媒学院

211 | 985 | 双一流 | 综合
四川省 本科 省重点 民办

6892

博学笃行德艺双馨

028-87953006,028-87953008

http://www.scmc.edu.cn/

图片

2020年四川传媒学院普通高等学校高职教育单独考试招生简章

2022-06-21 17:56:09      分享至:

  一、学校概况

  四川传媒学院建于1997年,是经教育部批准设立的全日制本科院校。建校23年来,取得了系列令人瞩目的办学成果。2015年和2019年,分别被高校排名机构艾瑞深中国校友会网和武书连中国大学排行榜,列全国同类高校的第一名。

  学校位处成都市郫都区,现有校园面积2200余亩,在校学生二万余人,111个本、专科专业及方向分布在现代传媒艺术产业链上。学校以毕业生整体就业率高、专业就业率高、就业质量高,用人单位满意、学生满意、家长满意、政府满意的佳绩,成为全国现代传媒艺术人才的重要培养基地,被教育部专家誉为“一流的理念、一流的设备、一流的师资、一流的管理、一流的人才培养模式、一流的毕业生、一流的学校”。

  学校在培养目标上,致力于培养应用性、复合型,掌握多项高端专业能力、具有国际视野和创新精神的高素质人才;在办学理念上,以学生为本,一切为了学生的健康成长,为了一切学生的全面发展;在创新创业教育上,实施“一年级有意识,二年级有规划,三年级有行动,四年级有成果”,让广大同学在短短三四年里,能够多成才、早成才、快成才。

  学校吸引了大批省内外知名“双师双能型”专家前来执教。在名师们的带领下,取得省级人才培养模式创新实验区、省级实验教学示范中心、省级特色专业、省级综合改革建设专业、省级教学团队和省级精品课程等多个省级质量工程项目,4个专业获批2019年度省级一流本科专业建设点;并独获第八届高等教育四川省教学成果一等奖和二等奖,在全省同类高校独树一帜。

  二、2020年单独考试拟招专业计划

1.png

  备注:招生专业、计划以四川省教育考试院统一公布为准。收费标准以四川省发展和改革委员会批准为准。

  三、2020年单独考试拟招专业介绍

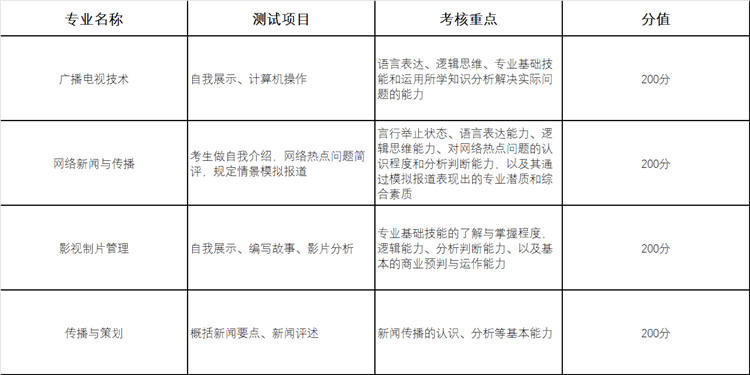
  广播电视技术(只招收理科考生)   专科·数字媒体与创意设计学院

  (本专业主要针对新媒体内容传输方向,开设了音视频内容传输与内容管理等前沿技术的专业课程)

  培养目标:面向和服务于广播电视和全媒体领域,培养具备广播电视技术必需的文化基础与专业知识,具有广播电视及数字网络通讯相关工作能力的高级技术应用性专门人才。结合我校科学技术与艺术相结合的新型特色教育模式,本专业重点培养方向着重为广播电视网络公司、广播电视台及网络电视台等应用型广电综合人才。

  课程设置:三维设计基础、虚拟场景设计、虚拟植入技术、虚拟演播技术、全媒体技术、电视摄录与节目制作、数字音视频技术及应用、广播电视中心技术、数字视频测量应用技术、音频工程、数字播控技术及应用、计算机网络系统集成技术。

  就业方向:能在广播电影电视、数字影视节目制作、音视频信息处理、音视频传输等综合应用的信息产业领域从事系统设计与集成、产品开发应用、视音频节目制作、技术支持、销售等方面工作。

  网络新闻与传播   专科·融合媒体学院

  培养目标:本专业培养政治合格、具备较好综合素质,掌握新闻传播和网络新闻采编制作专业技能,能够在网络新媒体和融媒体中心,以及社会机构、企事业单位等从事新闻及信息产品策划、生产、制作、传播工作的专业人才。

  课程设置:新媒体概论、摄像艺术、视听编辑艺术、非线性编辑、视听合成编辑、网络新闻编辑、新媒体应用实务、广告创意策划、微视频创作、视听节目研发、融媒体操作实务。

  就业方向:能够在各类新闻传播平台从事网络编辑、新媒体运营、视频剪辑、网络节目研发制作、新媒体视频制作、新媒体产品审核等专业工作;能够在电视台、广播电台、影视制作发行公司、网络传播机构、广告文化公司就业,或者在文化产业领域、网络传播领域进行自主创业。

  影视制片管理   专科·影视编导系

  培养目标:本专业着眼于以影视传媒行业的发展前沿,旨在培养具有社会责任感和创新精神,适应行业发展需要,具有一定的人文精神、影视艺术素养;掌握现代经营管理、媒体宣传和媒介法规知识;掌握微电影和纪录片创作、电视节目制作等专业技术,具备影视节目制作、发行、经营管理和市场运作能力的应用性、复合型人才。

  课程设置:影视摄像艺术、数字视频编辑、影视包装、影视制片管理、影视节目营销、纪录片创作、媒介经营与管理、新闻采访与制作、电视节目导播。

  就业方向:可在各级电视台、制片厂及影视剧制作中心或公司,以及其它行业从事媒体管理、策划、组织协调、项目运作等岗位工作。

  传播与策划   专科·传播与经管学院

  培养目标:本专业培养熟悉现代传媒策划、经营管理与市场营销等学科的专业知识,并能在“互联网+”的时代背景下完成信息采集、管理与传播以及全媒体的策划、设计与制作,视频、音频的设计与制作等的应用性、复合型专业人才。

  课程设置:传播研究方法、媒体调查与受众分析、全媒体实践、品牌栏目传播策划、多媒体设计与制作、视觉传播、媒介经营与管理等。

  就业方向:毕业生能在电视台、广播电台、广告公司、新闻媒体、市场调查及信息咨询行业、企事业单位从事媒体策划、广告策划创意和设计制作、市场营销策划、市场调查分析、宣传策划、影视作品制作等方面工作。

  四、考试内容

  文化考试试题由四川省教育考试院统一命制,分普高类、中职类,语文、数学、英语三科同堂分卷,每科满分100分,总分300分;技能综合测试由我校自主命题并进行测试,满分200分。

  1.普高类考生:文化考试+综合素质测试

  综合素质测试内容:

2.png

  2.中职类考生:文化考试+职业技能测试

  职业技能测试内容:

3.png

  联系方式

  学院地址:四川省成都市郫都区团结学院路67号   邮编:611745

  咨询电话:028-87953006、87953008、87953108、87907888

  咨询QQ:1043729236

  学院网址:http://www.scmc.edu.cn/

 


2020年四川传媒学院普通高等学校高职教育单独考试招生简章

2022-06-21 17:56:09

  一、学校概况

  四川传媒学院建于1997年,是经教育部批准设立的全日制本科院校。建校23年来,取得了系列令人瞩目的办学成果。2015年和2019年,分别被高校排名机构艾瑞深中国校友会网和武书连中国大学排行榜,列全国同类高校的第一名。

  学校位处成都市郫都区,现有校园面积2200余亩,在校学生二万余人,111个本、专科专业及方向分布在现代传媒艺术产业链上。学校以毕业生整体就业率高、专业就业率高、就业质量高,用人单位满意、学生满意、家长满意、政府满意的佳绩,成为全国现代传媒艺术人才的重要培养基地,被教育部专家誉为“一流的理念、一流的设备、一流的师资、一流的管理、一流的人才培养模式、一流的毕业生、一流的学校”。

  学校在培养目标上,致力于培养应用性、复合型,掌握多项高端专业能力、具有国际视野和创新精神的高素质人才;在办学理念上,以学生为本,一切为了学生的健康成长,为了一切学生的全面发展;在创新创业教育上,实施“一年级有意识,二年级有规划,三年级有行动,四年级有成果”,让广大同学在短短三四年里,能够多成才、早成才、快成才。

  学校吸引了大批省内外知名“双师双能型”专家前来执教。在名师们的带领下,取得省级人才培养模式创新实验区、省级实验教学示范中心、省级特色专业、省级综合改革建设专业、省级教学团队和省级精品课程等多个省级质量工程项目,4个专业获批2019年度省级一流本科专业建设点;并独获第八届高等教育四川省教学成果一等奖和二等奖,在全省同类高校独树一帜。

  二、2020年单独考试拟招专业计划

1.png

  备注:招生专业、计划以四川省教育考试院统一公布为准。收费标准以四川省发展和改革委员会批准为准。

  三、2020年单独考试拟招专业介绍

  广播电视技术(只招收理科考生)   专科·数字媒体与创意设计学院

  (本专业主要针对新媒体内容传输方向,开设了音视频内容传输与内容管理等前沿技术的专业课程)

  培养目标:面向和服务于广播电视和全媒体领域,培养具备广播电视技术必需的文化基础与专业知识,具有广播电视及数字网络通讯相关工作能力的高级技术应用性专门人才。结合我校科学技术与艺术相结合的新型特色教育模式,本专业重点培养方向着重为广播电视网络公司、广播电视台及网络电视台等应用型广电综合人才。

  课程设置:三维设计基础、虚拟场景设计、虚拟植入技术、虚拟演播技术、全媒体技术、电视摄录与节目制作、数字音视频技术及应用、广播电视中心技术、数字视频测量应用技术、音频工程、数字播控技术及应用、计算机网络系统集成技术。

  就业方向:能在广播电影电视、数字影视节目制作、音视频信息处理、音视频传输等综合应用的信息产业领域从事系统设计与集成、产品开发应用、视音频节目制作、技术支持、销售等方面工作。

  网络新闻与传播   专科·融合媒体学院

  培养目标:本专业培养政治合格、具备较好综合素质,掌握新闻传播和网络新闻采编制作专业技能,能够在网络新媒体和融媒体中心,以及社会机构、企事业单位等从事新闻及信息产品策划、生产、制作、传播工作的专业人才。

  课程设置:新媒体概论、摄像艺术、视听编辑艺术、非线性编辑、视听合成编辑、网络新闻编辑、新媒体应用实务、广告创意策划、微视频创作、视听节目研发、融媒体操作实务。

  就业方向:能够在各类新闻传播平台从事网络编辑、新媒体运营、视频剪辑、网络节目研发制作、新媒体视频制作、新媒体产品审核等专业工作;能够在电视台、广播电台、影视制作发行公司、网络传播机构、广告文化公司就业,或者在文化产业领域、网络传播领域进行自主创业。

  影视制片管理   专科·影视编导系

  培养目标:本专业着眼于以影视传媒行业的发展前沿,旨在培养具有社会责任感和创新精神,适应行业发展需要,具有一定的人文精神、影视艺术素养;掌握现代经营管理、媒体宣传和媒介法规知识;掌握微电影和纪录片创作、电视节目制作等专业技术,具备影视节目制作、发行、经营管理和市场运作能力的应用性、复合型人才。

  课程设置:影视摄像艺术、数字视频编辑、影视包装、影视制片管理、影视节目营销、纪录片创作、媒介经营与管理、新闻采访与制作、电视节目导播。

  就业方向:可在各级电视台、制片厂及影视剧制作中心或公司,以及其它行业从事媒体管理、策划、组织协调、项目运作等岗位工作。

  传播与策划   专科·传播与经管学院

  培养目标:本专业培养熟悉现代传媒策划、经营管理与市场营销等学科的专业知识,并能在“互联网+”的时代背景下完成信息采集、管理与传播以及全媒体的策划、设计与制作,视频、音频的设计与制作等的应用性、复合型专业人才。

  课程设置:传播研究方法、媒体调查与受众分析、全媒体实践、品牌栏目传播策划、多媒体设计与制作、视觉传播、媒介经营与管理等。

  就业方向:毕业生能在电视台、广播电台、广告公司、新闻媒体、市场调查及信息咨询行业、企事业单位从事媒体策划、广告策划创意和设计制作、市场营销策划、市场调查分析、宣传策划、影视作品制作等方面工作。

  四、考试内容

  文化考试试题由四川省教育考试院统一命制,分普高类、中职类,语文、数学、英语三科同堂分卷,每科满分100分,总分300分;技能综合测试由我校自主命题并进行测试,满分200分。

  1.普高类考生:文化考试+综合素质测试

  综合素质测试内容:

2.png

  2.中职类考生:文化考试+职业技能测试

  职业技能测试内容:

3.png

  联系方式

  学院地址:四川省成都市郫都区团结学院路67号   邮编:611745

  咨询电话:028-87953006、87953008、87953108、87907888

  咨询QQ:1043729236

  学院网址:http://www.scmc.edu.cn/